This thread has been locked.

If you have a related question, please click the "Ask a related question" button in the top right corner. The newly created question will be automatically linked to this question.

TDA2PXEVM: TDA2 : About Tidl_OD usecase

Part Number: TDA2PXEVM

Hi Sirs,

I need some advice.

If  my  input is two-channel video,

Which chain is recommended? 

chains_tidlOD_1 or chains_tidlOD_2?

Or  just use the original chains_tidlOD  and  run the loop twice.

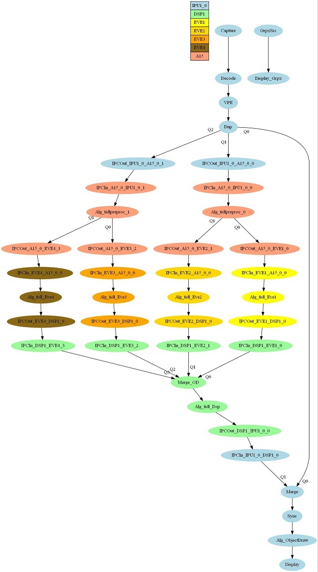
chains_tidlOD_1:

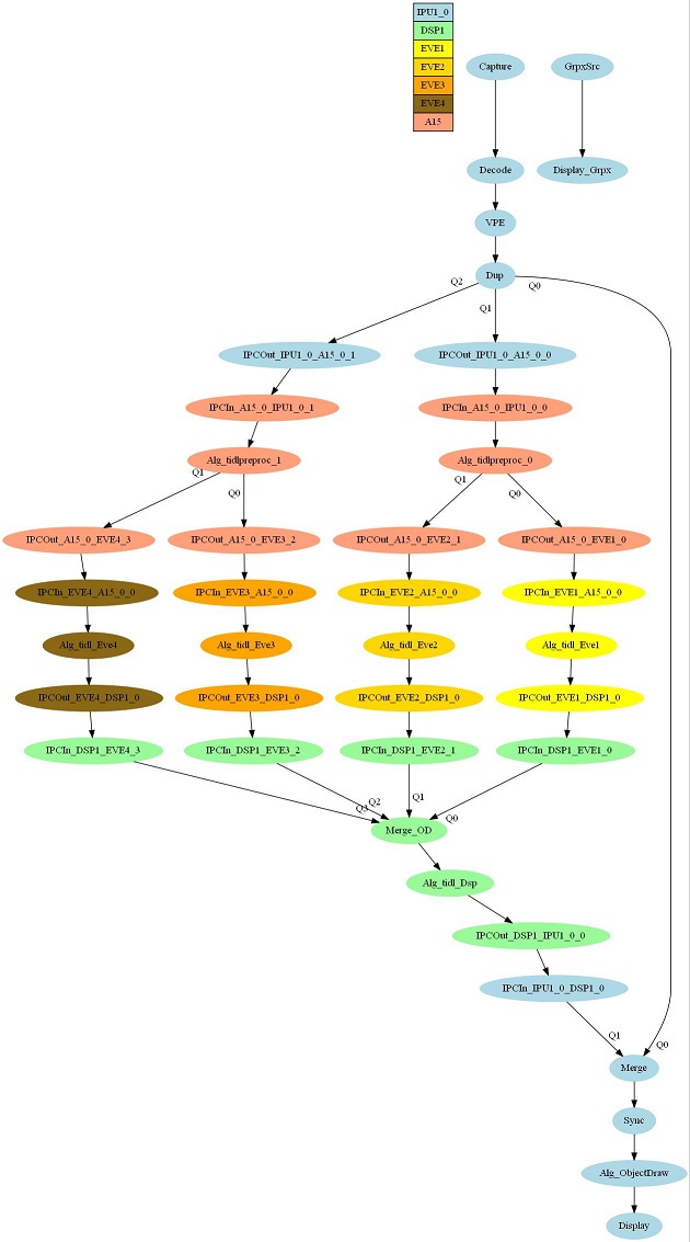
chains_tidlOD_2:

Thank you,

Horace.