Part Number: AM3356
Other Parts Discussed in Thread: TPS65218, TPS65218D0
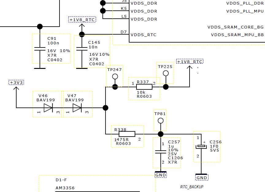
I would like to Cross Verify and know the Actual power Consumption of AM3356 in RTC only Mode and current consumption of RTC Block during normal mode of operation.
As per Datasheet it says RTC i.e. VDDS_RTC consumes current of 5mA.
Kindly let me know whether my understanding is correct.
