Part Number: CC2652R
Tool/software: Code Composer Studio
hi all
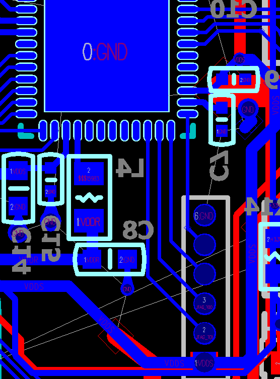
I am working on CC2652R1F_LAUNCHXL ,it perfectly working fine.
but i try to build and debug with my custom board by xds110 on the Launch board, it work failed with note below:
Cortex_M4_0: GEL Output: Memory Map Initialization Complete.
Cortex_M4_0: GEL Output: Board Reset Complete.
Cortex_M4_0: Can't Run Target CPU: (Error -2134 @ 0x0) Unable to control device execution state. Reset the device, and retry the operation. If error persists, confirm configuration, power-cycle the board, and/or try more reliable JTAG settings (e.g. lower TCLK). (Emulation package 8.0.903.2)
Cortex_M4_0: JTAG Communication Error: (Error -1170 @ 0x0) Unable to access the DAP. Reset the device, and retry the operation. If error persists, confirm configuration, power-cycle the board, and/or try more reliable JTAG settings (e.g. lower TCLK). (Emulation package 8.0.903.2)
and i check my hardware, the volage of VDDR is 1.665V which is 1.673V on the Launch board;and the volage of Dcouple is 1.294V which is 1.27V on the Launch board. i dont know whether it is metter or not.
and it can be detect and erase on flash programmer 2,but not work.



