Other Parts Discussed in Thread: TXB-EVM, TXS0108E
Hi Experts,
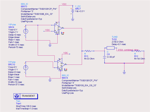
We are performing a SI simulation on a board that includes the TXB0108DQSR IC. During the simulation, we are observing non-monotonic behavior in the waveform.
The issue occurs specifically when using the txb0108.ibs model file.
Is there an issue with the txb0108.ibs model file? Could you confirm if the provided IBIS model is accurate?
Model File: txb0108.ibs
Figure 1: Simulation waveform using txb0108.ibs (5V, Model selector: TXB0108B_IOB_OS_50) as driver
Figure 2: Simulation waveform in ideal transmission line.



