This thread has been locked.

If you have a related question, please click the "Ask a related question" button in the top right corner. The newly created question will be automatically linked to this question.

WEBENCH® Tools/TPS55165-Q1: Simulation, hardware & system design tools forum

Part Number: TPS55165-Q1


Tool/software: WEBENCH® Design Tools

Hi guys,

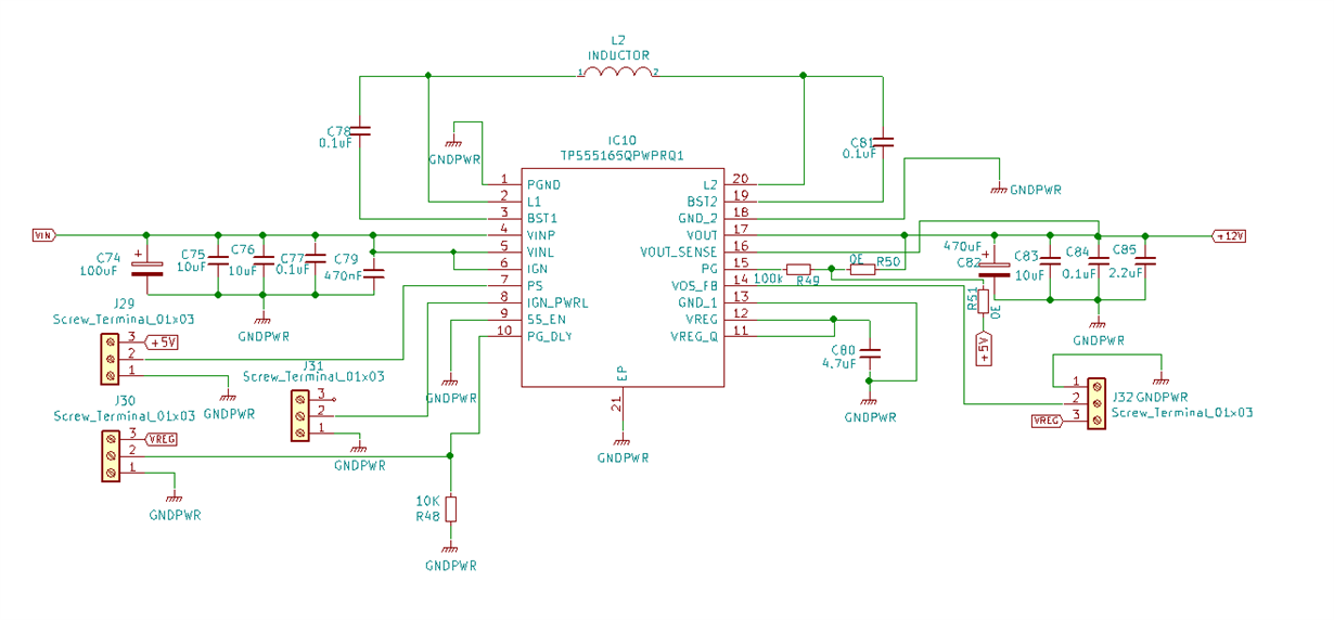
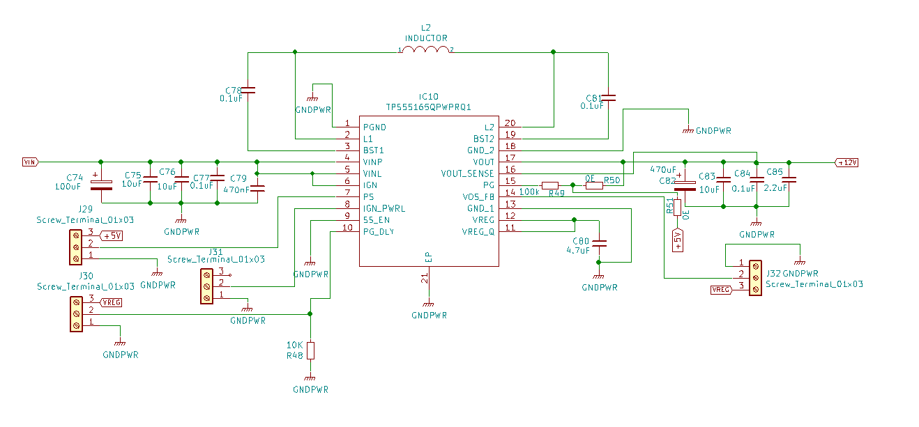
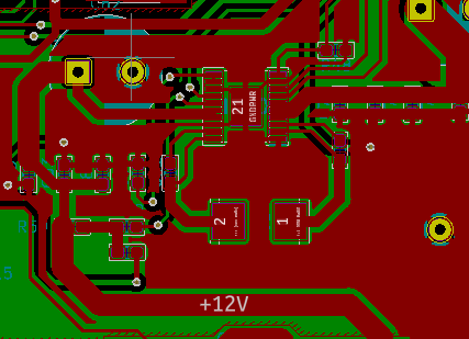
this is my schematic for 12V configuration ,

SS_EN           - gnd

IGN_PWR      - VREG

PS                  - gnd

PG_DLY        - gnd

FB                  - gnd

PG                 - VOUT or 5V

connecting this pin in this configuration working fine.At the time output voltage 5V

but I need 12V ,600mA I change the configuration as per the webbench design tool like wise

SS_EN            - gnd

IGN_PWR       - gnd

PS                   - gnd

PG_DLY          - gnd

FB                   - gnd

PG                  - VOUT series with 100k

In this configuration IC can't power up that means did not wake up .Please help me to fix the problem