This thread has been locked.

If you have a related question, please click the "Ask a related question" button in the top right corner. The newly created question will be automatically linked to this question.

CC2640R2F: RF balanced trace impedance

Part Number: CC2640R2F

I am using CC2640R2FYFVR part in my design. For the RF path, I am using Balun component LFB182G45BG5D920.

Below is the extract of my circuit for my reference. The output of the Balun will be routed as 50 ohm impedance controlled trace.

My question is, should I route the differential traces (Connection between Balun's balanced pins to MCU's RF_P & RF_N) with 100 ohm impedance? Or any other impedance I need to consider? 

  • Hi,

    I have notified the HW team to look into this.
    Due to holiday season, responses may be delayed, but we will get back to you as soon as we can.

    Happy holidays and new year!
    -Toby

  • Hi,

    If you are interested in using an integrated balun, then I recommend referencing the Johanson Balun for the CC26xx Device Family application report. The document references how to use an integrated balun on the CC26xx device and provides design files that you may find useful. The application report uses the Johanson Technology Inc.'s 2450BM14G0011 balun, but the information contained in the document should still be helpful. If possible, then I would suggest switching to the balun used in the application report, this balun has been tested to work properly with the CC26xx series of devices.

    It is also recommended to make use of the SIMPLELINK-2-4GHZ-DESIGN-REVIEWS resource before manufacturing the design. If you request a design review, then a TI engineer will review the design and provide feedback.

    You may also find the CC13xx/CC26xx Hardware Configuration and PCB Design Considerations application report helpful.

    Best Regards,

    Jan

  • Thank you for your response Jan.

    Now, I have couple of concerns.

    1. The application report of Johanson Balun does not specify any trace width or relevant impedance information. I afraid that I cannot use the same trace width per the application report since my PCB stack-up is different.

    2. This link Balun and CC2640R2F (BGA package) question ? has a relevant question. But the response to the question says "The WCSP package has only been characterized for single ended operation". If it is so, can't I use Balun?

  • Hi,

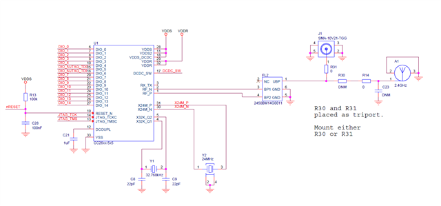
    The design files are contained within the application report. You should be able to download the design files, open the layout, and reference the trace width and stackup on the design itself. A screenshot of the schematic is shown below:

    The schematic for the design shows that it is in a single ended internal bias configuration. You should be able to reference this design to use the IC balun mentioned in the App Report. The impedance of the RF trace should be 50 ohms. It is highly recommended to use a stackup similar to one of our reference designs. Otherwise, there may be performance degradation when compared to the performance of the reference design.

    Best Regards,

    Jan