This thread has been locked.

If you have a related question, please click the "Ask a related question" button in the top right corner. The newly created question will be automatically linked to this question.

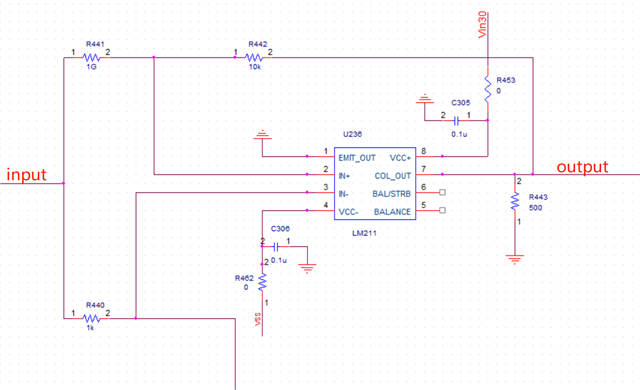
LM211: use lm211 to form a hysteresis comparator

Part Number: LM211

We want to use lm211 to form a hysteresis comparator

The input terminal is connected to the inverting terminal "in -" and the reference voltage is connected to the in-phase terminal "in +". When the input voltage increases from negative to positive, the output voltage is high. At this time, the reference voltage is UCC * R441 / (R441 + r442). When the input voltage exceeds the reference voltage, the output is low. At this time, the reference voltage becomes UEE * R441 / (R441 + r442) to form hysteresis comparison.

We want to know the feasibility of this scheme