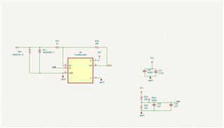
in this circuit I am seeing 1v on the output when the comparator should be low. I think my feedback has something to do with it but I could be wring
This thread has been locked.
If you have a related question, please click the "Ask a related question" button in the top right corner. The newly created question will be automatically linked to this question.
in this circuit I am seeing 1v on the output when the comparator should be low. I think my feedback has something to do with it but I could be wring
Spencer
Sorry to hear that you are not getting the correct response. I do not see anything wrong with your circuit. You have a fair amount of hysteresis that you are applying but I do not see anything that could cause the output to be stuck at 1V. My suggestion would be to check all your circuit connections and also see how much supply current the device is drawing. The quiescent current for this device is in the 3mA range.
Chuck
Spencer
We have not seen any further responses, so we will be closing the post. If you need further support, feel free to reply or open a new post.
Thanks for using the forum.
Chuck