This thread has been locked.

If you have a related question, please click the "Ask a related question" button in the top right corner. The newly created question will be automatically linked to this question.

THS4541: The output of the amplifier jumps in a random fashion

Part Number: THS4541
Other Parts Discussed in Thread: TINA-TI

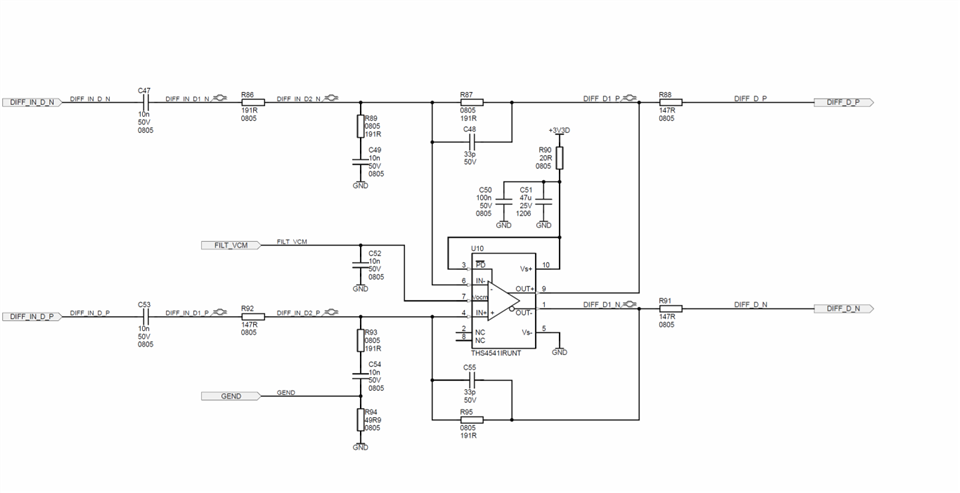
Schematic

I have an ac-coupled single ended to differential design as shown above. The simulation performs as expected, but measurements on the circuit shows that the output changes in rapid fashion as shown below (sometimes the differential output is smaller). Out+ and Out- has been terminated with a 1.5k resistor (before the output resistors) and measurements are made on diff_d_p/n, in order to prevent the probe capacitance inducing oscillation. The 20R filter resistor to the supply has been removed, and an external supply used at between 3.3V and 5V, but the effect might change to different frequencies, it does not disappear.

I removed R66 and R82, so those inputs can be ignored.

The effect is only seen at certain frequencies and amplitudes. Output amplitude is around 800mVp-p around 1.1V Vocm. 4Mhz and 7.5Mhz seems to be particularly affected.

I have also changed the gain by increasing the feedback resistors to 383R, but the effect persists.

I have also measured the input signal to verify that it is clean. Signal generator Keysight 33600 is used.

Any help would be greatly appreciated!