
Output is came R130 in phase & R129 also in phase(That means both are same output). Kindly give me suggestion
This thread has been locked.
If you have a related question, please click the "Ask a related question" button in the top right corner. The newly created question will be automatically linked to this question.
Hello Michael,
FYI,
1.Do you have your common mode control pin at the power supply?
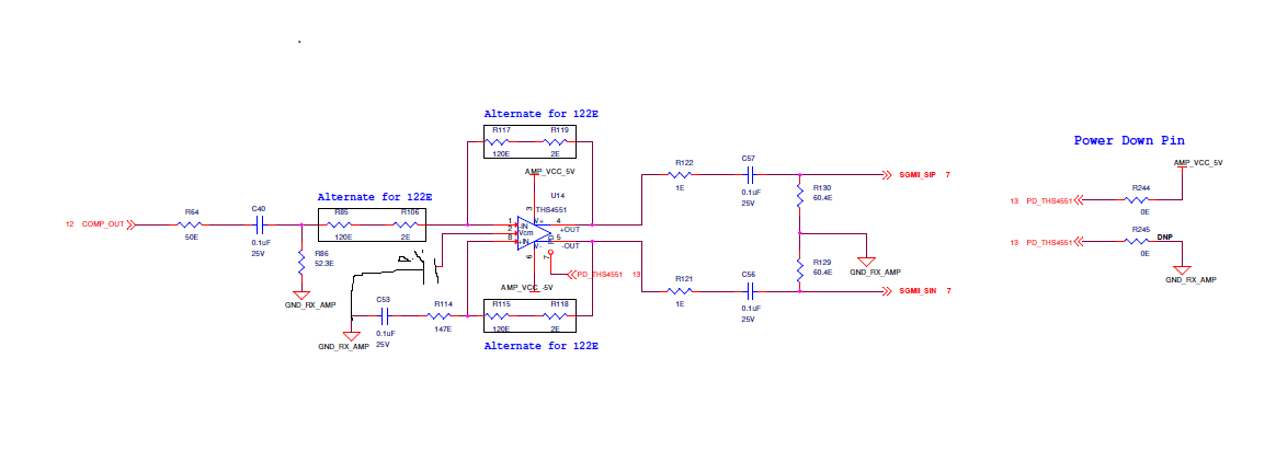
common mode control pin means IC 2 pin right, 2 pin is connected to 5V supply., Below are image

2.Might just float it and see if things work better, it will default to mid supply floated.
You mean IC pin 2, Below are image

Regards,
Rajesh
well you need to start by operating the supply and Vocm control pins in range, perhaps this article might point you in the right direction
your questions are all answered in the datasheet. We spent a lot of time putting that together to help designers achieve correct performance - you should perhaps peruse it a bit.
PD needs to be at the +Vcc pin if not used.
Hello Michael,
Thanks for replying
Now problem are solved, Both output of THS4551 is out of phase. But the both signal is noisy what we do for further process. Kindly suggested me. below are the noisy signal image

Below are the current sch. image:

Regards,
Rajesh R
Hi Rajesh,
according to table 9-1 of datasheet for a gain of 1V/V your feedback resistors are way too small. The consequence is instability:


Increasing the feedback resistors improves stability:


Also, you should increase the isolation resistors at the outputs of THS4551 from 1R to 10R. See section 10.1.3 of datasheet.
Kai