This thread has been locked.

If you have a related question, please click the "Ask a related question" button in the top right corner. The newly created question will be automatically linked to this question.

INA381: Is ALERT# fast enough to toggle with 105kHz bandwidth only?

Part Number: INA381

Hi expert,

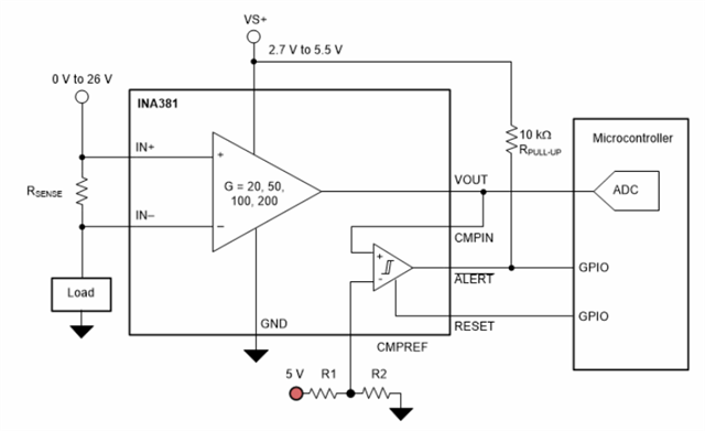
I have seen that the comparator inside INA381 is connted to the VOUT, which is output from the fist-stage amplifier.

However the issue is the bandwidth of this amplifer A4 is 105kHz only, the typical rise time can be esimated by 0.35/105k=3.3us.

After VOUT ramps up after 3.3us, the prop delay of comparator 400ns is then added, the total response time of ALERT# is up to 3.7us, it's a little bit slow and dangerous for OCP in high-frequency power converter.

I have a question that, why don't we put this comparator at the input stage of the internal amplifier? then the toggle speed should be fast enough 

  • Hello,

    How will you be able to resolve the current from the inputs? We pass the inputs through an amp to map a voltage to a given current. The voltage at either inputs will not be useful by itself but rather the differential voltage between the inputs (using resistor to transform current into voltage) is, to get this value you must pass this signal through an amp and gain it up.

    To get a faster response you could use a lower gain part, this will increase the bandwidth of the device. Or use the INA301which is a faster part but the highest gain version is 100V/V.

    Regards,

    Cas

  • thnaks for recommendation!

    I'm considering that spiliting VOUT and ALERT signal paths into two indivual paths would work, for example adding an amplifier with lower gain(higher bandwidth) in parallel with the existing one, the new added one is for ALERT only. Then we can alaways get a fast enough OC flag. no matter how fast or slow the VOUT is.

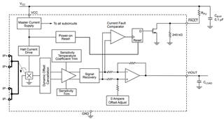
    Here is an example of this kind of idea, in hall current sensor(Allegro part), so I'm just wondering if any similiar CSA parts is on market. 

  • Hello,

    We do not have any magnetic or current sense IC with the features described above. Your idea about putting a parallel faster amp and connecting it to the INA381 CMPIN pin would work. There would need to be care taken when laying out the PCB as you are introducing more IB and if you are using long traces/ input filter there would be greater error.

    Regards,

    Cas

  • it's clear now, thanks for your kind answers