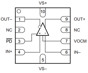
Part Number: THS4561
Other Parts Discussed in Thread: TINA-TI,
Hi all,
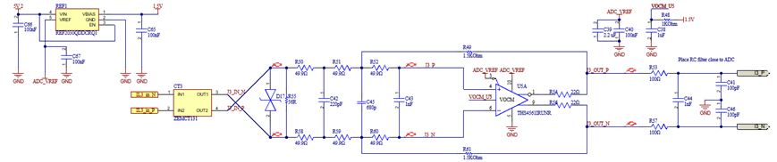
I'm using this fully differential amplifier circuit to measurement a small current (100uA - 3.6mA, 50Hz):

TINA-TI show good results. However, real circuit shows abnormally strong oscillation even with no input. The samples are from the C2000 MCU F28379D LAUNCH-XL board, Y axis is real voltage converted from ADC result. Note that the same ADC/ADC configurations and RC output filer work well with signals from other circuits.
What could be the reason for this strange reading?



