Other Parts Discussed in Thread: TL431
Tool/software:
Hello TI expert,
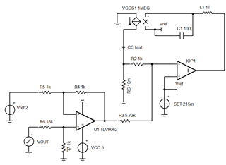
I'm writing since I'm wondering if there's a way to play around the classical CV/CC feedback loop done either by indipendent op-amp or integrated device with reference like TL103W, to get an output current inversely proportional to voltage. I'm not thinking about battery application but more specifically about BLDC motor driving.
Any idea or application in which something similar has been realized in analog way? In SLLA619 I've seen two current level stepping in depending on output voltage, but such an approach wouldn't work on motor load since voltage is not imposed from the load. I'm thinking to add another feedback loop done by an opamp that act on votlage reference but I'm struggling to get to the proper idea.
any suggestion?
thank you very much
Gian


