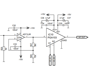
Tool/software:
We have actual problems with the PGA103, and the selection of gain 100.
When selection the pins for gain 100, we have always gain 1.
Several new chips does not work with the batch "79AP4".
If i replace the chip with an older batch, i have no problems.

