Tool/software:
LM324PW TI 批次24+ 工程师反应用在板子上,开机可以正常启动,负载测试它就不稳定了,输出电压超差,请帮忙分析一下什么原因造成的,谢谢!
This thread has been locked.
If you have a related question, please click the "Ask a related question" button in the top right corner. The newly created question will be automatically linked to this question.
Tool/software:
LM324PW TI 批次24+ 工程师反应用在板子上,开机可以正常启动,负载测试它就不稳定了,输出电压超差,请帮忙分析一下什么原因造成的,谢谢!
Hi Cherry,
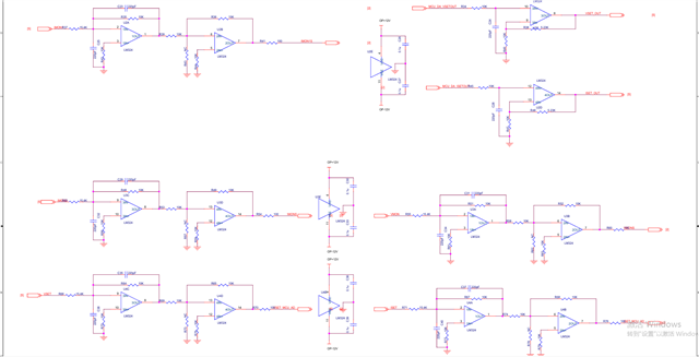
Please provide us the schematic. Please make sure that LM324 is not driving capacitive load. Driving capacitive load without a proper op amp compensation can cause oscillation and instability issues at the output.
Best,
Raymond
Hi Cherry,
开机可以正常启动,负载测试它就不稳定了,输出电压超差,请帮忙分析一下什么原因造成的,谢谢!
I checked out the schematic and LM324 is powered by dual +/-12Vdc supplies. I do not see significant issues, though the circuit may be improved.
1. What load are LM324 op amps are driving? Resistive load or other complex load.
2. What is driving application?
3. What is the required application BW?
4. What is your operating frequency and input waveform?
5.. Please make sure that unused op amp is not floating or unterminated.
负载测试它就不稳定了,输出电压超差,请帮忙分析一下什么原因造成的
If LM324 is driving capacitive load, then this could be one of the root causes. Other root causes - please let me what is the ripple voltages of +/-12Vdc. Are these generated from switching power supplies or LDO?
Please let me know about these questions, I will take a look it again tomorrow morning.
Best,
Raymond
Tucson, AZ
Hi Cherry,
I am going to close the query, since I have not heard from you.
If you have other questions, please let us know.
Best,
Raymond