Part Number: TRF0208-SP
Tool/software:
Hi,
Could you guide for the gain simulation?
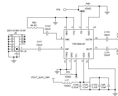
When open S-parameter in Cadence AWR, it shows 4 port as below.

At below circuit, for gain simulation at 1231MHz(1118.75MHz ~ 1343.75MHz),
How does customer have to connect?

Thanks.
