INA241A: INA241A: Current sense amplifier offset Issue

Part Number: INA241A

Tool/software:

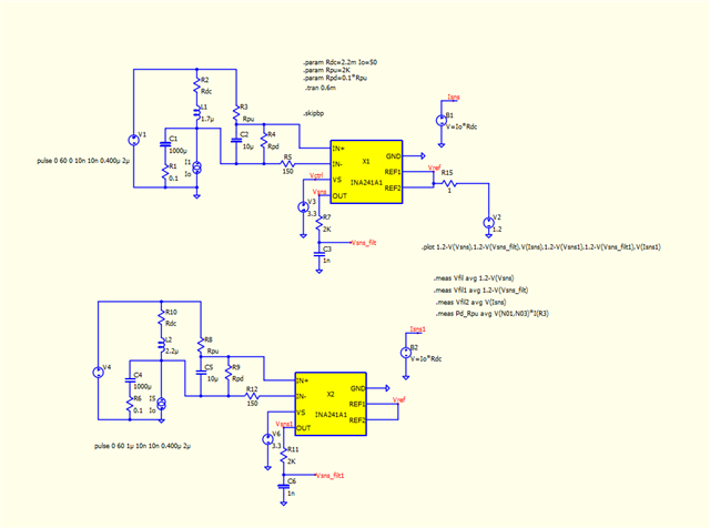
Currently using INA241A1 part to perform inductor DCR based current sensing for 48in/12Vo/250KHz 4PH interleaved GaN based buck converter application. 1.2V reference is supplied with external op-amp buffer. 

Seeing a big offset voltage issues at individual amplifier output and see similar performance too on multiple boards.  Initially everything looks good and over time the amplifier output voltage starts drifting with big offset. Circuit diagram and hardware reading for two different board attached.

Need help to understand the cause for this offset issue over time. Is this sometime to do with high dv/dt with GaN device or other issue?