Other Parts Discussed in Thread: TAS2562, TAS2781
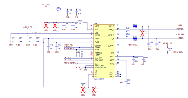
We are working with a system using the QCS8550 chipset and TAS2563 amplifier, connected as shown in the attached schematic. I2S has been used for audio data transfer and I2C for the amplifier control.

Note:
-
Vdd and IO supply = 1.8V
-
VBat supply = 3.3V
We have pulled up the I2C, interrupt, and shutdown lines at the processor side.
Currently, we are using the Linux driver for TAS2562, with the compatible string set to TAS2563. The sound card is up, I2C is detected, and the interface is working. On trying to play a .wav file using agmplay utility, we observe some vibrations and slight noise in the output sound. We are checking to see if we can get the correct volume and output.
We tried to control the Amp gain using the tinymix command, by setting the "Amp gain amplifier" to its maximum value (0x1c), but did not notice any significant changes in the output volume.
Upon analyzing the TAS2562 driver, we found that the registers DVC_CFG1 to DVC_CFG4 are being controlled to adjust volume. However, in the TAS2563 datasheet (www.ti.com/.../tas2563), DVC_CFG1 and related registers could not be found.
So we wonder if, the TAS2563 use different registers or mechanisms for volume control, or is there an equivalent to DVC_CFG1 in the TAS2563? If so, can you provide the correct references for the same?
Any links to relevant drivers, or clarification on the correct register usage or other configuration settings that could be adjusted for proper volume control on the TAS2563 would be much appreciated.
Thanks and regards,
Kavita R.








