Other Parts Discussed in Thread: OPA991, TLV888, OPA827
Hi,
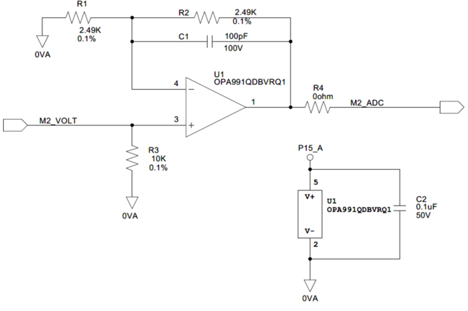
I am using following circuit to amplify the output of a Hall Effect current sensor output before supplying in to and ADC. The input and output waveforms are provided below. The output has 180kHz switching noise eventhough the input doesn't contain it. Both waveforms are captured with respect to same ground point and by using low voltage differential probes. The Circuit Card Assembly has an Isolated flyback converter (Vin=28V, Vout1=15V, Vout2=15V, Vout3=7.5V) operating with switching frequency of 180kHz. The noise at P15_A w.r.t 0VA is shown in the 3rd figure below.
Can you help us understand, how the common mode noise from DC-DC couples into the opamp? Also, Can you suggest a design modificaiton to mitigate the issue?

OPA991 Input (Red color) and Output (Cyan Color)

P15_A Noise Measurement with respect to 0VA

Thanks,
Shihab.
