Part Number: OPA549
Hi,
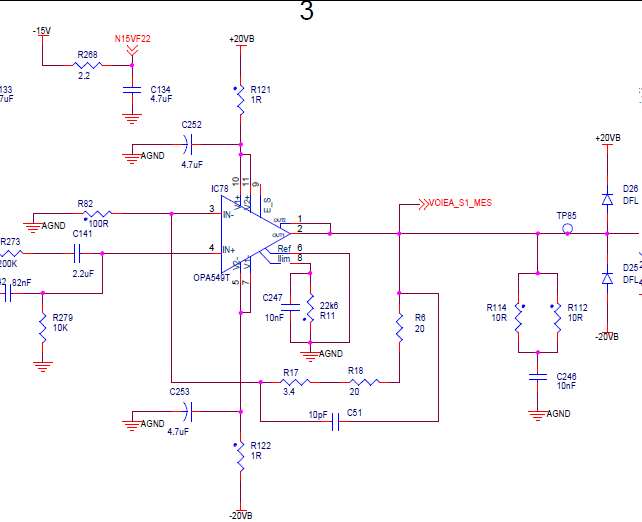
I'm using the circuit schematic for four channels that is attached.
For whatever reason, the gain on one channel is 1.4356 instead of 1.434.
The resistors used for feedback are the same.How can we account for this variation in gain?
Thank you for your help.
