Hi,
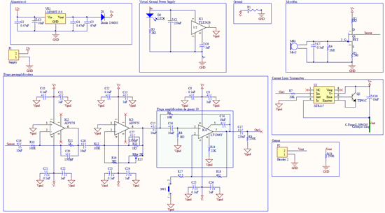
I'm testing the following circuit, and I have a problem. I have soldered this circuit without R9, and in that point (Out1) I have the correct signal amplified.
After that point, in R19 I don't have any signal, only an offset voltage in 4.5V. (you can see there is a differential voltage, V+ = 9V, -V=0V and Vgnd = 4.5V).
My power supply, in XTR117 (pin 7) is 9V. Is that a problem? In the datasheet of XTR117 says that the voltage input can be between 7.5V to 40V, if I put 9V, the Rin (ie R7=20K) must be lower of higher than 20K or this parameter? either haven't to change although the power supply is lower than 24v?
Is there any relation between Rin and Power Supply?
Thanks,
