Hi,
I am using National Semiconductors LM124AJ in my circuit, hope I will get support for National semiconductor components in TI forum.
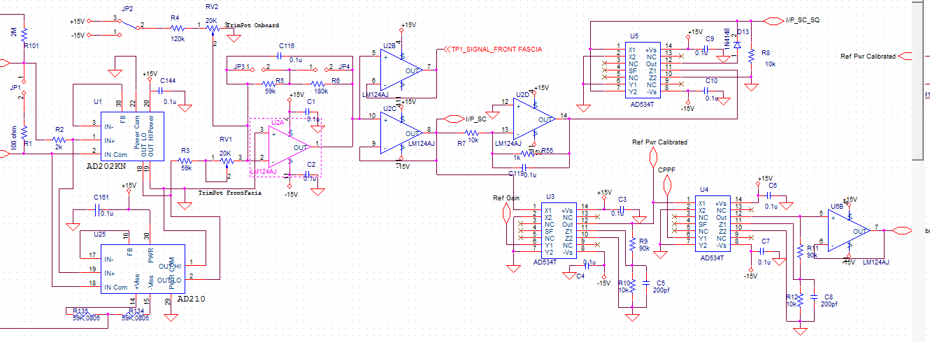
Above is a part of my design, U2 is LM124AJ, quad opamp operating with unity gain. When I power up my board, this device is getting heat very soon. Can you please let me know, any design changes to be made or how to avoid this device getting heat.
Regards
Harish
