Hi I have two issue with the THS4631
I want to measure current over an resistor and convert this signal to a differential signal (needed for my ADC).
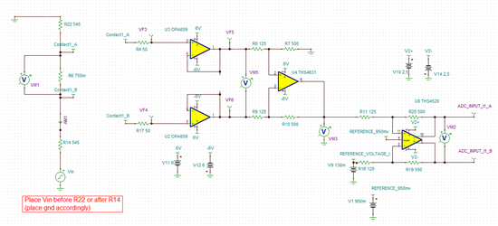
I am using two opamps (buffers) to measure the voltage over the resistor. These voltages are fed into the THS4631 (difference amplifier) and the output is fed into a fully differential opamp.
The first issue is that the THS4631 gives a different output when I reverse the current. The only change I expect is a polarity change (the current through the resistor is only reversed). Consequently the difference opamp output is also incorrect.
My second issue is that I see spikes at the output of the difference opamp which I also cannot explain.
Below is my circuit made in tina (I also made a PCB which behaves the same as simulated).








