Hello,
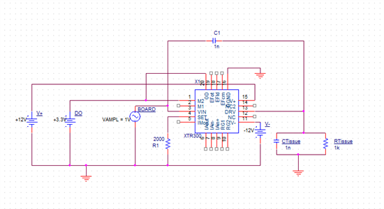
I am trying to use the XTR300 as a constant current source in order to measure impedance across tissue using a 1V p-p sine wave as the input. The circuit diagram can be found below. However, when measuring the voltage across the tissue, unplugging the leads (creating an open circuit from DRV to ground) results in the presence of a constant AC voltage. Shouldn't this value be zero, because no current should be flowing? What could be possible causes for this?
Thanks,
Tanner


