This thread has been locked.

If you have a related question, please click the "Ask a related question" button in the top right corner. The newly created question will be automatically linked to this question.

microphone preamplifier

Other Parts Discussed in Thread: INA217, INA166, INA163, INA103

Hello, 

I would like to inquire regarding a microphone preamplifier that is compatible with low frequency (1Hz) as well as standard audio up to 20kHz. Also important low noise, low THD.
I would like to ask what is the recommended model for a chip as well as evaluation board.
Shelly.
  • Hi, Shelly,

    Welcome to e2e and thanks for your interest in our products. One of my colleagues will be getting back to you soon with some suggested parts for you to look at. 

    D2

  • Hello, 

    I didn't get any suggestions regarding my issue, as you promise.

    I would really appreciate it if you could send me some relevant solutions regarding ADC and DAC, 16/24 bit and has frequency response starting from (0.1Hz), DC.

    Thanks in advabce,

    Shelly

  • Shelly,

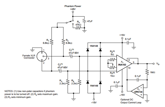
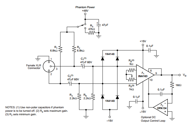
    This is not the correct forum for audio ADCs and DACs. However, the amplifiers that are specifically intended for microphone pre-amplifier use are the: INA217, INA163, INA166, and the older INA103. The typical microphone pre-amplifier circuit is shown below:

    You would need to increase the values of the AC coupling capacitors C1 and C2 as well as the input resistors R4 and R5 to achieve the necessary low-frequency corner.