Greetings to the TI team,
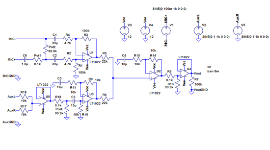
I'm writing because I need to make a preamplifier to use in an university project, I'm thinking about using Texas Instruments TL08x opamps to perform this task. I need a computer MIC input I don't know what gain I should use and if I should apply DC to the microphone, this circuit should have also a Aux input to connect an audio source like an mp3 player, cell phone, computer, etc. The volume of both inputs should have individual control, and a global volume control should also be incorporated, the circuit should have two outputs with 4-5V maximum output level, the supplies are +/- 12V. I've made this circuit (attached) using LTSpice and I don't have the TL08x models, but the circuit seems to work, the microphone biasing circuit is lacking and the second output. Could someone help me here? I should make something else to improve the circuit's performance.
PS1: This should be a low cost application.
PS2: Pot1 and Pot2 (mic potentiometer), R18 and Pot4 (aux potentiometer), R8 and R13 (main potentiometer).
Best regards,
Daniel
Lisbon, Portugal
