This thread has been locked.

If you have a related question, please click the "Ask a related question" button in the top right corner. The newly created question will be automatically linked to this question.

opa 381

Other Parts Discussed in Thread: OPA381, TINA-TI

Hi guy,

i follow ti note to attached with the photo sensor , why is the output voltage is 2.8 v while my dack current is 9nA.

below is my attached. is there any formula to calculated the output voltage.

  • Teo,

    Your OPA381 output is clearly driven to its positve rail: (V+)-500mV. Does your simulation shows 2.8V output voltage or do you measure it in an actual application? 

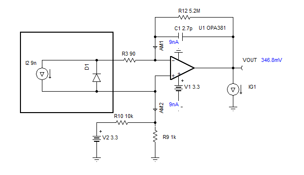
    If you simulate the circuit, do you run DC sweep or transient analysis; if you use transient analysis, please make sure your I2 photodiode current of 9nA, does not change with time.  I have simulated your simplified circuit and obtained expected result (Vout=~347mV); please see below and attached Tina-TI schematic.

    If you built the circuit, what kind of PCB do you use?  Is it possible that it has significant current leakages?  Also, please check the output with a scope for any sign of instability. 

    OPA381 photo sensor.TSC