This thread has been locked.

If you have a related question, please click the "Ask a related question" button in the top right corner. The newly created question will be automatically linked to this question.

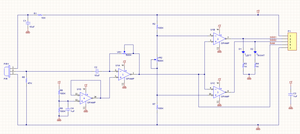
TLV2404 low power PIR sensor interface

Other Parts Discussed in Thread: LM324, TLV2404, MSP430F2013, MSP430F5510

Hello,

I am trying to design a low power analog interface to a PIR sensor.I have found a circuit utilizing LM324 for this , however I want to lower the power consumption using TLV2404.

Can I use the TLV2404 directly in place of LM324?

How should I further modify the circuit to give the lowest power consumption , perhaps by increasing resistor values?

Best Regards,

H