Sir,
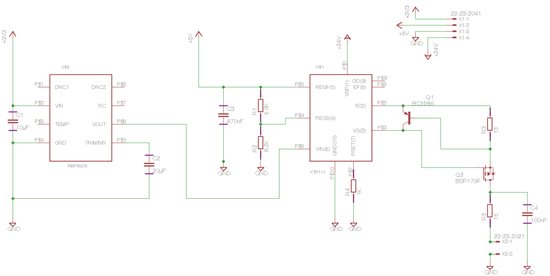
I am creating a Highly Accurate Constant Current Source for LED using REF5025I as a voltage reference that will provide me a constant voltage of 2.5V and connecting its ouput to the input of XTR111 to convert it into a constant current of 25mA (Rset= 1K)
My problem is that my XTR111 is getting very hot. A capacitor of 470 nF and two resistances(5.6K,8.2K) are connected across REGF and REGS pins. A mosfet BSP170P is also connected in the external current limiting circuit as shown in the datasheet application note.
Instead of these precautions,the IC is getting really very hot.What can be the reason for this and how can I rectify it so as to let my LED glow?
I have attached a bmp image of my schematic.
Thank you in advance

