Other Parts Discussed in Thread: OPA656, OPA847, THS3201, OPA846, TINA-TI, LMH6551
Dear all,
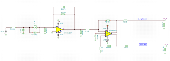
I have been working on a design for some time which uses the OPA847 in a transimpedance configuration. The problem is making the amplifier circuit stable against parasitic oscillation. Specifically, the amplifier shows significant overshoot in the response when amplifying the signal from a photodiode which is subject to very short pulses of light. I have attempted to cure this by adding a very small amount of feedback capacitance (about 0.5pF). However, any appreciable feedback capacitance causes the amplifier circuit to go into oscillation before the overshoot is reduced to a satisfactory level. Lower bandwidth op-amps such as the OPA656 can be made stable but have been found to have insufficient bandwidth for the application.
The PCB is double sided and has been designed with all the usual precautions to minimise stray capacitance. Voltage supplies to the op-amp have been decoupled.
Any help on this matter would be much appreciated.



