This thread has been locked.

If you have a related question, please click the "Ask a related question" button in the top right corner. The newly created question will be automatically linked to this question.

About the gain of LMH6552

Other Parts Discussed in Thread: LMH6552, ADC08D1020

Hi,all

I now using the LMH6552 to drive a speed ADC.But the amplitude of the output signal decays to half of the input signal that I test at  J1. I am confused about this question and I hope someone can help me.

Best Regards.

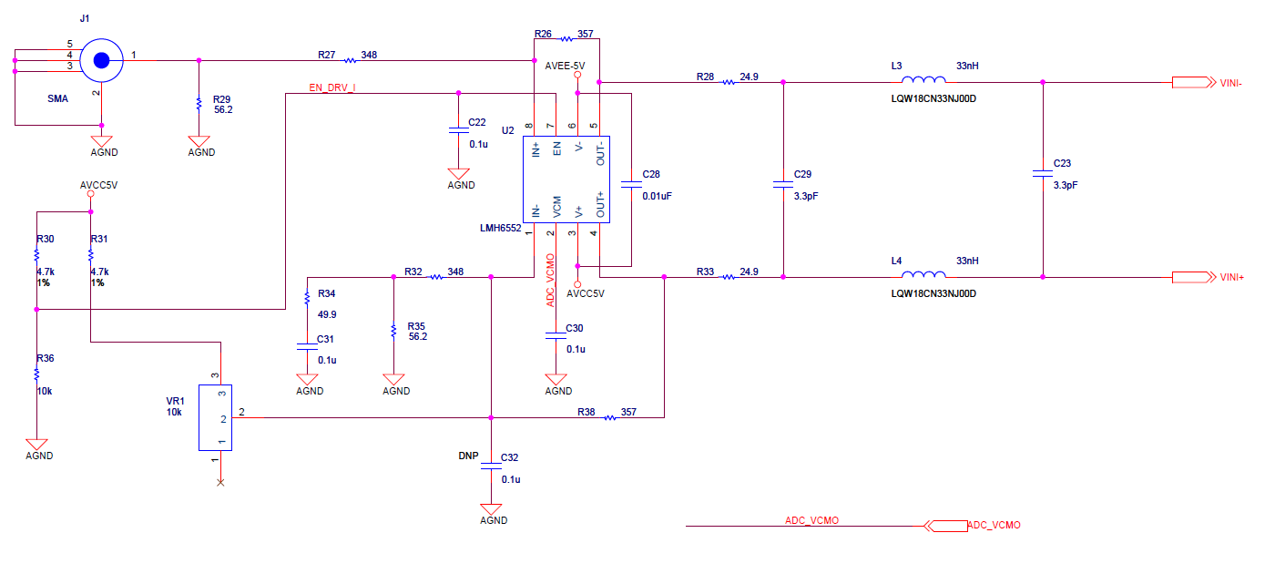
  • I designed for the 0db gain.
  • Hi Chao,

    How are you measuring the output? With an oscilloscope looking at each output pin, or are you somehow looking at the differential output by combining the two output pin waveforms? Is there a differential load, or are you leaving the output unloaded?

    Your design target gain of 0dB is from J1 to the differential output across pins 4, and 5. If you look at the single ended output, or if you load the output differentially, your measured gain will be lower.

    Please let me know and I'll try to see what could be your issue.

    Regards,

    Hooman

  • Hi,Hooman

    Thanks for your reply.

    The load of the LMH6552 is ADC08D1020 and the input is differential.

    I test the differential output use a single ended probe by connecting the Gnd of the probe to Vin- and another terminal to Vin+.

    In addition,I test the signal at J1 and find that the amplitude decrease from 450mv to 310mv. The 450mv is test at another board's J1 and the board  using different driver and ADC. The source of the single ended analog signal is the same.

    After going though the LMH6552, the signal decrease from 310mv to 200mv,but the gain is 0db.

    Looking forward your reply.

    Best Regards.

  • Hi Chao,

    You should look at the output differentially, Otherwise, you'd only get 1/2 the output power. One way would be to look at the ADC acquired data and correlate it to it Full Scale value. Example, assuming your 8 bit ADC (256 discrete values) Full Scale is 650mVpp and your ADC output is showing A5 (Hex), or 165 decimal as the acquired data. Then, you would know that your analog input is 419mVpp (= 0.65Vpp * 165 / 256).

    If you like to use a scope, monitor the outputs using two channels of the scope and do the "difference" using the Math function in your scope. Older scopes let you "invert" one channel and "add" them together (A+B). If you ground one output, you are shorting it to ground, which is not a good deal in and of itself as it could damage a high-output current device like the LMH6552. This grounding of one output will probably also affect the measured output.

    For yet another way to look at the output differentially, from an AC point of view only, you could use a balun transformer to combine the outputs differentially and then hook the balun secondary to a 50ohm instrument like an oscilloscope.

    Lastly, note that the input impedance of your circuit (at J1) is around 50ohm. So, if your source impedance is non-zero (ex. 50ohm typically), then you'll get 1/2 the source voltage appearing at J1. Also, since you've used a 0.1uF cap in series with R34, I assume that the signal you are feeding to J1 is also AC coupled. The reason for having a cap in series with R34, is to have "balance" between the two input(s). In addition, the ADC08D1020 differential analog input impedance of 100ohm means that you should also consider the loss from the LMH6552 output to the 100ohm load because of the two output resistors (24.9ohm) that you've used.

    Regards,

    Hooman

  • Hi,Hooman,

    Thanks for  your help.

    I have changed the way and used the two channels of the oscilloscope to test the differential signal.

    As you said, the signal feeding to the J1 is AC coupled. There is a 50Ω serial resistor before J1 which get 1/2 the source voltage and is the same to the two boards.

    Now I think I have found another reason of signal decreasing at J1.That's because the software settings,not the  reason of the LMH6552.

    As for the reason of signal attenuation from LMH6552 to ADC,   is  probably as you said that the two output series resistors have a great influence.

    Lastly,Thank you very much,Hooman,you give me so much help.

    Best Regards.