Other Parts Discussed in Thread: INA128
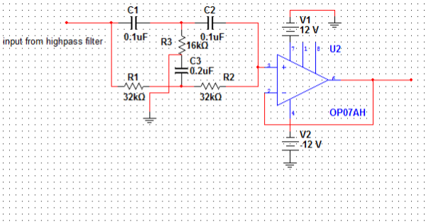
hello, i am developing human computer interface using electrooculogram (EOG) signal which is bio medical signal like ecg. my system works fine in some cases. but i have some problem. some times i can't get EOG signal. i am using instrumentation amplifier ina128, lowpass filter, high pass filter, notch filter in analog parts. here is my circuits.



can you provide solution? my electrode placement is correct.