This thread has been locked.

If you have a related question, please click the "Ask a related question" button in the top right corner. The newly created question will be automatically linked to this question.

IC AMC1100 used in single ended i/p not delivering single ended o/p going to CPU TMS320 F28335

Other Parts Discussed in Thread: AMC1100, OPA333, INA333, LM7705

IO driver _ Interface_Analog.pdfDear

I am facing analog isolation interface issue with IC AMC1100.

I am using 6 analog i/ps namely

1. Load cell amplified by INA333, buffered by op amp OPA333 & then isolated by AMC1100 with follower Op amp OPA333 & connected to CPU analog i/p channel 

2. 2 nos. PT100 temp sensor amplified using MCP609 op amp & then isolated by AMC1100 with follower Op amp OPA333 & connected to CPU analog i/p channel

3. Cr. Al temp sensor amplified using AD8497, buffered by opamp OPA333 & then isolated by AMC1100 with follower Op amp OPA333 & connected to CPU analog i/p channel

4. RPM sensor pulsed i/p converted from F to V controller LM2917M, buffered by op amp OPA333 & then isolated by AMC1100 with follower Op amp OPA333 & connected to CPU analog i/p channel 

5. Fuel sensor 0 to 5V divided o/p isolated by AMC1100 with follower Op amp OPA333 & connected to CPU analog i/p channel.

Interface circuits attached along with power supply. 

I am getting correct variable analog o/p voltage going as i/p to IC AMC1100 pin no. 2 (Test points TP5, 6, 7, 8, 9), but o/p is fixed 2.58V , not varying for 1st 3 channels (Test points A-1, 2, 3)

Where as in other 3 channels (Test  Point A-4,5,7)I am getting fixed non variable o/p of 1.35 volts.

Isolated 5V (+5VISO)  supply is used for Analog Op amp as well as for AMC1100 primary side.

Where as 3.3V (VCC_A3V3) separate analog supply is used for AMC1100 secondary side + Delfino CPU TMC320 F28355 analog side supply.

For Delfino CPU I am using Digital Power supply as well as Analog power supply of which grounds are shorted using 3.3UH inductor.

Can you guide what wrong is with circuit or  grounding. 

Regards

NS Bhavsar

  • Hi,

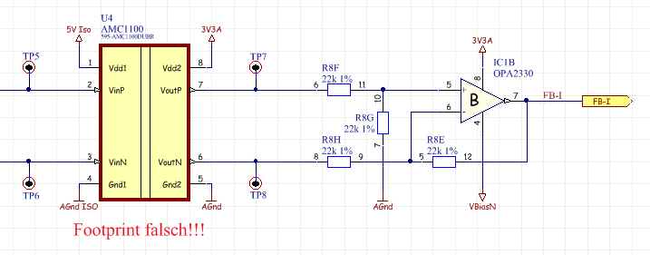
    you shorten the negative Output of the AMC1100 to ground!! As the AMC1100 is a fully differential design with a fully differential Output you have to amplify the difference between out p and out n using an op amp. Than you have a single ended putput delivering the correct value.

    I use the attached design. VBiasN is a very small negative voltage, coming from an LM7705 to have true Zero Output voltage at the ADC Input.

    With best regards

    Gerhard

  • Sir
    Thanks for immediate answer. Adding further query:--
    We kept open Pin 6 (VoutN), then we shorted i/p terminals 2 & 3 to ground, then o/p at pin 7 is 1.3V.
    If input 2 (VinP) is given 0 to 0.3V variable voltage, then out put at Pin 7 (VoutP) varies from 1.3V to 2.55V.
    How to remove 1.3V offset voltage when i/p is given zero volt ?

    Regards
    NS Bhavsar
  • Hi,

    you habe single supply and full differential Output. If you have 0V between In P and In N, than Out P and Out N were about halfe of the supply. The difference between Out P and Out N is 0V (we guess there is no Offset error for now). So the difference between In P and In N is transfered to the difference between Out P and Out N.
    You just have to convert the Output as I do, this removes the common voltage on Out P and Out N and gives you a single ended Signal between 0V and supply.
    As the Output of an OP doesnt go to 0V (even it is rail to rail) you can use a small negative bias voltage to get real 0V Output.

    With best regards

    Gerhard