Hi,
I am trying to design an 8-ch A/D logger.
So I am reading the guide which is ADS1281EVM and ADS1281EVM-PDK User's Guide.
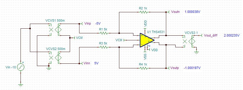
In the circuit, it use OPA1632 for a buffer.
But I notice that the power consumption is very high. (high current)
In my application, it will causes a short life-cycle.
The power consumption is my top priority.
The performance can be decreased a little bit.
If possiable, please give me some suggestions.
Thank you.
Regards,
YHH


