This thread has been locked.

If you have a related question, please click the "Ask a related question" button in the top right corner. The newly created question will be automatically linked to this question.

How to eliminate the noise in the signal shown below?

Other Parts Discussed in Thread: INA163

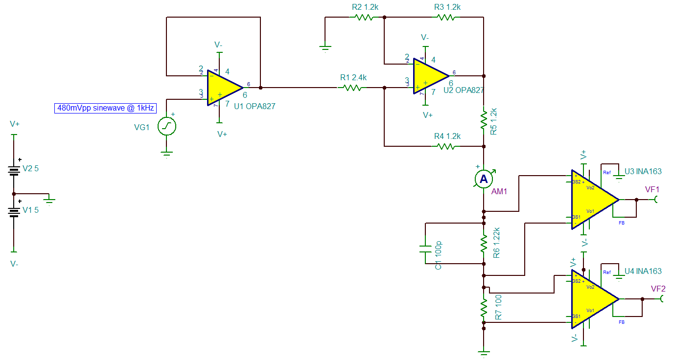
I am implementing the following schematic:




The input waveform VG1 is obtained as:




The output waveforms as obtained from two INA163 instrumentation amplifiers(VF1 and VF2 in schematic) are shown below:
VF1:


VF2:


The waveform VF2 appers to have some noise.When a 480mVpp sine was directly given as input to U4(INA163),the output obtained was:




Is there any way of correcting this?

  • Hello Anusha,

    Please ensure that both U3 and U4 have proper power supply decoupling capacitors as discussed in the INA163 data sheet. Also note that the device is particularly sensitive to the source impedance (see "Noise Performance" and "Input Considerations" in the data sheet). So, one option is to try ac coupling the inputs as shown in Figure 5 and then adding 2 resistors to ground (R4 and R5) to provide an input bias current return path. Please let us know the results. Finally, you may want to also look at the inputs, output, and power supplies using a higher performance oscilloscope.
  • But the noise seem to be there even before INA163 is connected in the above circuit.I removed INA163 from the circuit and just observed the

    a.input from FGEN pin

    b.voltage at the meeting point of R4 and R5.Also

    c.voltage across R7

    The wave forms obtained as follows:

    a.input from FGEN

    b.voltage at the meeting point of R4 and R5

    c.voltage across R7

  • Hello Anusha,

    Thanks for the additional information. Were both INA devices removed from the circuit? If not, please try that as well. Also, have you been able to correlate these results with a higher resolution function generator and o-scope? Finally, try adding a capacitor across R7 (similar to what is present for R6).