This thread has been locked.

If you have a related question, please click the "Ask a related question" button in the top right corner. The newly created question will be automatically linked to this question.

XTR115 Oscillation Issue

Other Parts Discussed in Thread: XTR117, XTR115, OPA317, XTR116

Hello-


I am having an issue with an XTR 115 breaking into oscillation when doing a step function from 4 to 20 mA.  This oscillation can be seen on pin 5, 6, and to a lesser degree, pin 7.  I am using a FZT493 as the power transistor and looking at the base, I see a 0-3.5V oscillation at approximately 7 KHz.   With the input current set to generate 4mA, the loop appears stable.  But when commanded to generate 20 mA, it breaks into oscillation.

I've tried inserting approx 22 ohms between pin 6 and the base of the transistor, but this does not seem to have an impact.  I do have compensation on the Vref output consisting of a 10.7 ohm series resistor and a 10uF ceramic capacitor.  In fact, this output is clean even though the loop is oscillating.  Vreg is not used and is tied to a 1 uF ceramic capacitor.  This output is also clean even with the loop oscillating. 

At this point I am not sure where to go-  Any assistance would be appreciated.

Thank you.

Jim

  • Hi Jim,

    I am going to move this post over to the precision amplifiers forum as they support this part.
  • Hello Jim,

    The FZT493 looks to be an appropriate choice for the external BJT and I don't think that it's causing the issues.  However, if the current gain (hfe) of the external BJT is too high then it can introduce too much gain into the op amp feedback loop which causes stability issues.  Try adding a 100 Ohm emitter degeneration resistor between the emitter of the BJT and pin 5 to see if the oscillations go away.

    That said, please send us your schematic and PCB layout so we can review the connections.  We solved a stability issue on the XTR117 earlier this year which was caused by lack of power-supply bypass capacitors directly between the V+ and Io connections of the XTR. 

  • Hi Collin-

    Thank you for your suggestions.  Before I send the schematic, I wanted to make sure that this is not a public forum as my client considers the information somewhat proprietary.

    Thanks, Jim

  • Hi Jim,

    This is a public forum. I'll send you a private message with my e-mail address and you can send me the schematics and PCB layout confidentially.
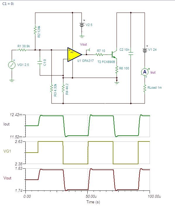
  • The design featured a 10nF capacitor between the Iin and IRET pins of the XTR115.  Placing a capacitor at this location causes stability issues in the XTR products (and any other op amp circuit) .  If you look at the XTR115 datasheet you'll notice that the IRET pin is the inverting input of the op amp internal to the XTR115.  Connecting a capacitor between the non-inverting input and the inverting input of an op amp is an easy way to cause op amp circuit stability issues. 

    To properly filter the inputs of the XTR115, XTR116, XTR117 or other 2-wire 4-20mA integrated circuit solutions, divide the input resistor into two parts and place the capacitor to GND (IRET) at the node between the two resistors.  This way the filter capacitor is isolated from the non-inverting input which will prevent the negative interactions with the feedback network.  While we don't have a complete SPICE model for the XTR115 the cause and effects of placing a capacitor at this location can be understood using the attached TINA schematics for a discrete 2-wire 4-20mA transmitter using the OPA317. To see an example of this effect look at the results below.  The final circuit shows the 30.9kOhm input resistor divided into two parts and the filtering capacitor is placed at the node between the two resistors. 

    Original_Circuit_Transient.TSC

    Original_Circuit_RC-Input_Transient.TSC