Other Parts Discussed in Thread: LMV321, LM124, TL431, LMV721
Hi
Does it exist a texas alternative to lt1490: common mode 44V even with 5V power supply ? i must measure a current starting from 150V.
See attached
Thanks.
Mario.
This thread has been locked.
If you have a related question, please click the "Ask a related question" button in the top right corner. The newly created question will be automatically linked to this question.
Mario,
It seems that there is no problem dissipating power in the sense resistor with the resulting voltage droop.
So it is easy to use a PNP to mirror the current down to a ground resistor. The PNP needs to be high voltage to do this.
There is no output voltage for the first 0.7V of sense to get the PNP to turn on. There are ways to improve if needed.
Once the voltage is at ground level, a LMV321 could process the voltage.
Vout is roughly (VIN - 0.7V) / R3 * R6
Where VIN is sense resistor voltage
Hi Ron.
Good circuit i think i will use it. But an alternative doesn't exist ? What transistor did you use it ?
Thanks.
Mario.
Mario,
How about something like this?
As drawn 1.5V output for 150mA load.
R3 and D1 added for some fault protection (in case of PNP fail)
Hi Ron.
Do you think could be any problem during the initial transition about the supply of the operational ? I have a pmos (HV) as a switch between 150V and the circuit.
When i switch on the mos i have immediately 150V on the circuit , the tl431 must be faster than the operational....
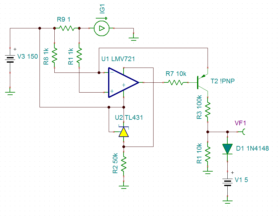
Mario,
I made some improvements to the circuit and simulated for over current effect on LMV721 and TL431.
See attachment. The diode protects to over 50 amps of load current.
Generic High Side Monitor LMV721.TSC
I have a setup for input voltage step. Even at 30us rise time the inrush current to capacitor (If there is one) is over 40 amps peak.