This thread has been locked.

If you have a related question, please click the "Ask a related question" button in the top right corner. The newly created question will be automatically linked to this question.

To terminate or not to terminate inputs of inverting summing op amp?

Other Parts Discussed in Thread: TS5A22364, PGA117

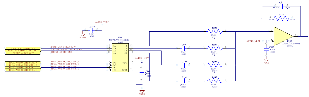
I have an inverting summing op amp that audio is switched into using a quad switch.

Question:

For the channels that are not switched on (switch open), do I need to terminate these floating inputs?

  • Michael,

    Next time add apart number to your post to get faster answers.

    As far as the op amp cares, open lines are fine. However if they pick sip signals by "antenna" effect; those signal will be passed through.
    The switch will have an open on one side and a capacitor on the other side so who knows what will happen to the DC voltage at the switch. The switch will likely not go beyond the powers rails of switch.

    Neither device in schematic is in my group but I thought I'd take first response anyway.
  • Ron,

    Thanks for your quick reply and constructive help in posting for better results.

    I wasn't really sure where to post the question since it didn't really apply to a particular device.

    I agree the leads will act as an antenna and pick up noise. Not sure if it would be best to tie the inputs not in use to ground or Vref (in this case 1.65V). In fact, I'm not sure I need the caps.

    Then of course there is the potential for popping noise as the switch is turned on. To make matters worse, we have lots of these summers on our board.

    Regards...

    Mike

  • Hi Michael,

    There are a few things to be aware of in a circuit like this. I'm not sure if you left them out for clarity, or just left out ;)

    Your schematic shows the 4066 being used single ended. As such, it will not pass an audio signal with a negative swing (below ground). It can be used "bipolar" by tying the "GND" pin to a negative supply. I'm guessing you don't have (or want) a negative supply. When using a 4066 as a switch for audio signals, the signal must be biased, typically Vcc/2. This allows the AC signal to "ride" on the DC bias. If your signal is already biased with a positive potential, good. If not, you'll have to provide this. I've attached a small schematic demonstrating this technique. 

    The input lines should be terminated and not left floating. Leaving them "open" allows noise on these lines to affect the output of the circuit. A better solution is to use a SPDT switch such that when the input is not used it is connected to ground. 

    There is an excellent switch that I use in my designs; the TS5A22364 (http://www.ti.com/product/ts5a22364). The "downside" if there is one is that the maximum voltage swing is about 5Vp-p (with a +2.75V supply). Frankly, most signals are much smaller than this so I don't consider this a shortcoming. The datasheet contains a table (Table 1) showing the required supply voltage vs. signal swing. Using these devices allow you to pass the signal without the need for "pull-up" resistors, and allows you to switch the signal between input and ground. 

    Drop me a PM if you need help.

    Good luck!

    Mike T.

    bias.pdf

  • Hi Mike -

    Thanks for the feedback (no pun intended!).

    Yes, I did leave out the input section so as to not clutter up my original question as to whether or not we need to tie the inputs that are switched off. We do bias the inputs as your circuit shows.

    The consensus I guess is to not leave the summing inputs floating.

    We have so many switches for routing the audio it makes it hard to use a single switch for each line.

    I am looking at some Smart Codecs that might be able to incorporate all the summing/switching/gain in one device.

    Thanks.

    Mike

     

  • Hi Mike,

    Do you need different audio sources playing at the same time mixed together, or is it always just one source playing? If so, don't overlook the 4051 as a "traffic cop". 

    Something to consider (you say you have many channels, so I don't know how unwieldy this idea gets) is the use of digital pots; I use a ton of these in my designs. Something like the TPL0501 (single) or TPL0202 (dual). Microchip has some quad devices as well. The "beauty" of these devices is they can work as a "switch" or a "pot". With the wiper at the minimum position, there's only a small resistance between the wiper and the end (with the TPL0501 it looks like something between 25-100Ω). One could remove the 4066 entirely and use the DPOT on the input to each channel of the mixer opamp. This way you have control over each channel as well as gain adjustment. Same caveats go with these, you bias the signal to VCC/2, AC couple, etc. I use this technique in one of my designs; opens a whole world of control not available with a simple 4066.

    Lastly, have you looked at the PGA117? 10 channel input mux, programmable gain, all in one package. The only downside as such is the gain steps are fixed.

     Mike T.