This thread has been locked.

If you have a related question, please click the "Ask a related question" button in the top right corner. The newly created question will be automatically linked to this question.

OPA2234 Input Overshoot during lightning event

Hi

I plan to use the OPA2234U single supplied (+12V) in an application to measure a temperature (PT100).

During a lightning event (750V peak) the input filter limits the Voltage at the Input pins up to ~21V for a short (~2ms) time.

The absolute maximum ratings of OPA2234 state an input voltage of (V+)+0.7V. Because of the voltage I assume that the input is internally protected by a diode.

  • Is it possible, that the inputs can withstand such a voltage?
  • Does the current has to be limited (no value is stated in the Datasheet)?

Other lightning protection solutions will lead to a greater decease of accuracy due to leakage currents.

Below is a simulation of the voltage curve:

  • Hello Sebastian,

    Apologies for the late answer. I am working on your problem and will post a detailed reply soon.

    Best Regards,
    Mihir Gupta
    Field Applications Engineer,
    Texas Instruments
  • Hello Sebastian,

    As you correctly stated, the op-amp inputs are internally connected by diodes to the +Vs and -Vs. When the input voltage reaches (V+)+0.7V, the diodes will forward bias and start conducting current to the positive supply rail. The OPA2234 unfortunately does not have a specified maximum current that the internal ESD diodes can conduct, but 10mA usually a safe assumption for this figure. So as long as the current through the diodes is limited to below 10mA, the higher voltage on the input pin should not be a problem.

    The easiest way to limit this current would simply be to add a suitable resistance in the signal path to limit the current. This, however, has all the usual drawbacks of adding a resistance to the signal path, such as an increase in input current noise and resistor noise.

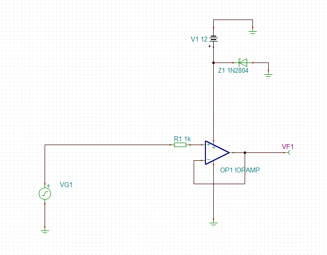
    Please note that your power rail MUST be able to sink this current! An easy way of doing this is to simply put a Zener diode between the rail and ground.

     

    Another way to limit the current through the internal ESD diodes is to provide the current with an alternate path through an external diode array, as shown below. This method removes the relatively high resistance in the signal path, but adds additional diodes (and leakage current). In this case as well, your power supply must be able to sink this surge current.

     

    I hope this helps! Please let me know if you have any other questions.

     

    Best Regards,

    Mihir Gupta

    Field Applications Engineer

    Texas Instruments

     

  • Hello

    Thank you for your answer.

    I did in parallel some measurements. I supplied a OPAMP with +12V and increased the input voltage via 1k above 12V.
    And up to voltages >40V (for ~1second) the input protection diode seemed not to be damaged.

    And according to your answer I prefer to limit the input current as a ~2k resistor seems to be sufficient and due to the low input bias and offset current, I can live with the additional error it produces.

    Regards

    Sebastian Wüstner