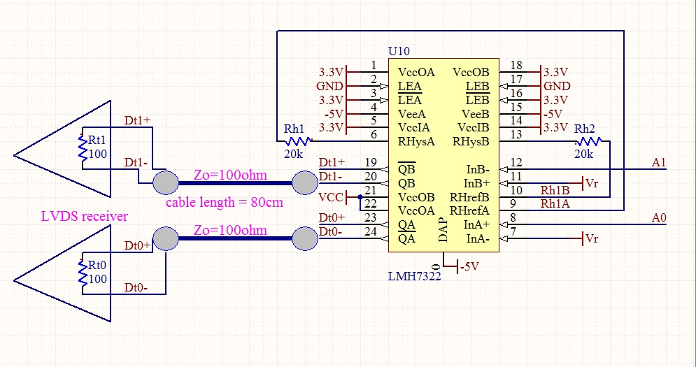
Dear Sirs
LMH7322 output to LVDS receiver
Signal input from A0 & A1, compare to Vr.
Reference circuit from LMH7322 data sheet Fig.24
But change the Vcci from 5V to 3.3V, Vcco from 2.5V to 3.3V.
Is the schematic ok?
BRS
Nat
This thread has been locked.
If you have a related question, please click the "Ask a related question" button in the top right corner. The newly created question will be automatically linked to this question.
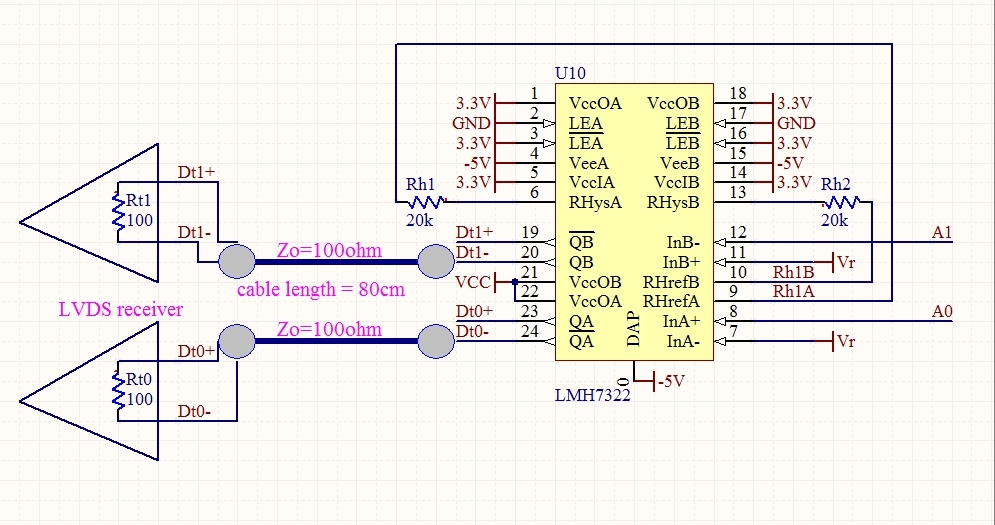
Dear Sirs
LMH7322 output to LVDS receiver
Signal input from A0 & A1, compare to Vr.
Reference circuit from LMH7322 data sheet Fig.24
But change the Vcci from 5V to 3.3V, Vcco from 2.5V to 3.3V.
Is the schematic ok?
BRS
Nat
Hi Nat,
I don't normally work with comparators. I think this would be better posted in the General Purpose Amplifiers & Other Linear section. The High Speed Interface forum also covers LVDS devices.
I will give you my best answer, though. On page 2 of the datasheet is shows a supply voltage range of 2.7V to 12V (Vccx - Vee), so your supply voltage levels are fine as far as device operation is concerned.
If you look at Figure 24 it shows +5V for Vcci (comparator supply) and 2.5V for the Vcco (output reference) and then a -5V Vee.
If you change Vcco to 3.3V your output levels will now be 2.2V and 1.8V. This is not LVDS compliant anymore. So I think this will not be a good idea.
The other thing I noticed is that your A1 will be opposite polairty to your A0. Was this intentional?
Regards,
Loren