This thread has been locked.

If you have a related question, please click the "Ask a related question" button in the top right corner. The newly created question will be automatically linked to this question.

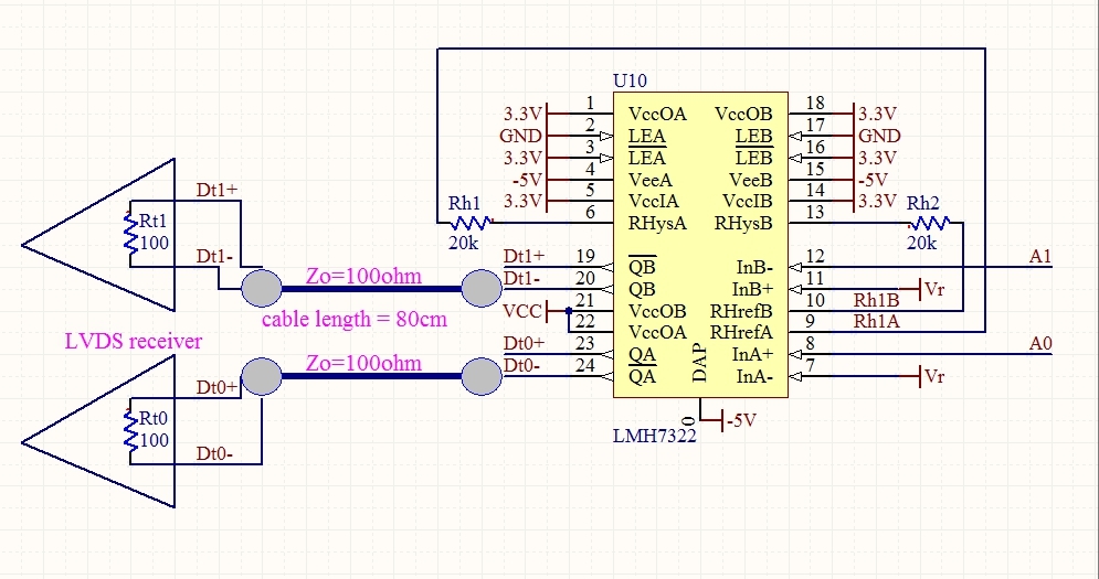
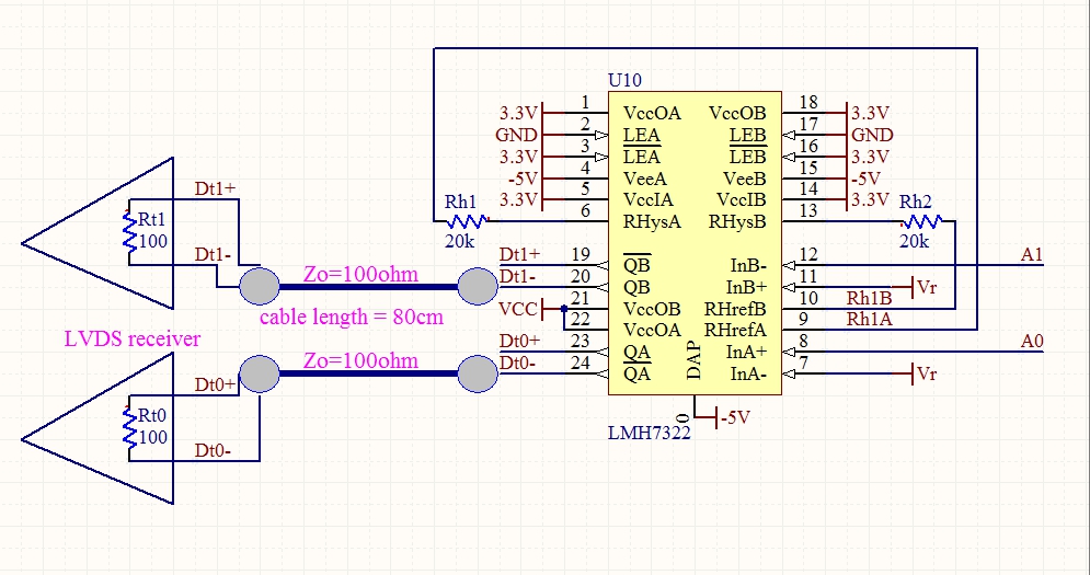
Urgent: LMH7322 output to LVDS receiver

Dear Sirs

LMH7322 output to LVDS receiver

Signal input from A0 & A1, compare to Vr.

Reference circuit from LMH7322 data sheet Fig.24

But change the Vcci from 5V to 3.3V, Vcco from 2.5V to 3.3V.

Is the schematic ok?

BRS

Nat