This thread has been locked.

If you have a related question, please click the "Ask a related question" button in the top right corner. The newly created question will be automatically linked to this question.

How to reduce the offset



Hi,

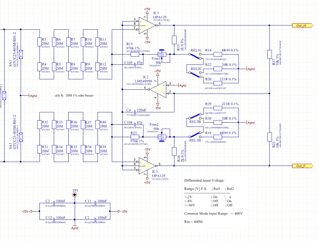
I need an amplifier, differential in, differential out, three ranges 80V, 8V and 2V, common mode range of +-400V, 400M Input Impedanz. I found an solution, but the Offset is very high expecially in the 2V range. How can I fix that?

I built 4 boards, the Offsets are very different, no idea why.

Here the results.

Version

Offset 2V Bereich

Offset 8V Bereich

Offset 80V Bereich

Proto mit OPA211K

-120mV

-29.9mV

-3.8mV

01 mit OPA211K

-433.9mV

-109.3mV

-11.08mV

02 mit LME4999

431mV

110.62mV

10.65mV

03 mit LME4999

-32mV

-8.6mV

-0.82mV

I am not sure which op-amp is good for the servo stage.

I also need a very high capacitor to stop oscillations of the servo loop, here I need also some help.

Here my schematics:

Thanks for helping out.

With best regards

Gerhard