This thread has been locked.

If you have a related question, please click the "Ask a related question" button in the top right corner. The newly created question will be automatically linked to this question.

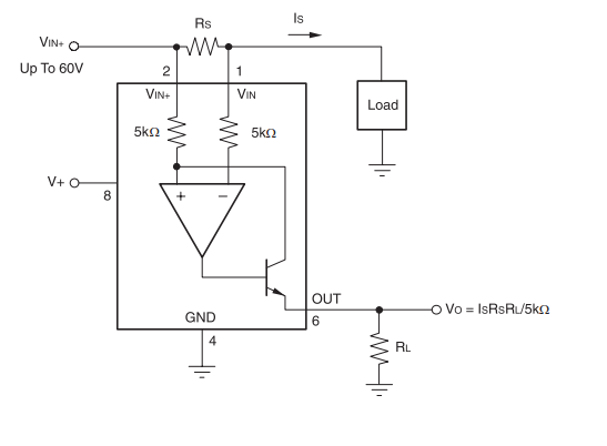
INA168 input 5Kohm resistor tolerance

Other Parts Discussed in Thread: INA168

Hi Team,

my customer is calculating the worst case of INA168,

however, may I have your hlep to provide the input 5Kohm resistor tolerance?

  • Hi Red Yen,

    For this part, we do not quantify the tolerance of the 5k resistor on the datasheet because we instead quantify total output error of the part. This takes into effect the tolerances of the internal resistors, nonlinearity, gain error, and offset. From the EC table, the value for this in the worst case is 2%, or 2.5% (for a 100mV Vsense) if they plan to utilize the device over temperature.

    Of note is that the total output error is also proportional to Vsense, as shown in figure 4, and if they plan to operate the part at the lower end of differential voltages, the ouput error can dominate:

    Down to brass tacks, if the customer wishes to calculate worst case, I would recommend finding out their planned range of Vsense, and finding expected total output error from figure 4 (note that the 2% worst case is only for a Vsense of 100mV). That will provide all expected input to output error from the INA168. They would still need to compound onto that value the error from their shunt resistor, output resistor, PSRR (if they are operating at a supply voltage different from the recommended EC), and noise, if necessary. That should provide them a worst case scenario of their system.

    Hope this helps. Let me know if you need anything else.

    Carolus