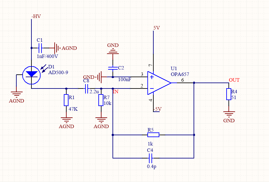
This is my schematic 。First I didn't input any signal. only gave the power,and C4 is 0.4p. the OUT output 32MHz sine wave ,amplitude is 4V.
then, I change C4 to 1p . I get this sine wave.
So how can I solved the problem?
THX
This thread has been locked.
If you have a related question, please click the "Ask a related question" button in the top right corner. The newly created question will be automatically linked to this question.
This is my schematic 。First I didn't input any signal. only gave the power,and C4 is 0.4p. the OUT output 32MHz sine wave ,amplitude is 4V.
then, I change C4 to 1p . I get this sine wave.
So how can I solved the problem?
THX
Hi Jerry,
You should follow the design recommendations given in sections 10 & 11 of the OPA657 datasheet.
Best regards,
Sean