This thread has been locked.

If you have a related question, please click the "Ask a related question" button in the top right corner. The newly created question will be automatically linked to this question.

AMC1301-Q1: output signal error is bigger

Part Number: AMC1301-Q1
Other Parts Discussed in Thread: AMC1301

dears

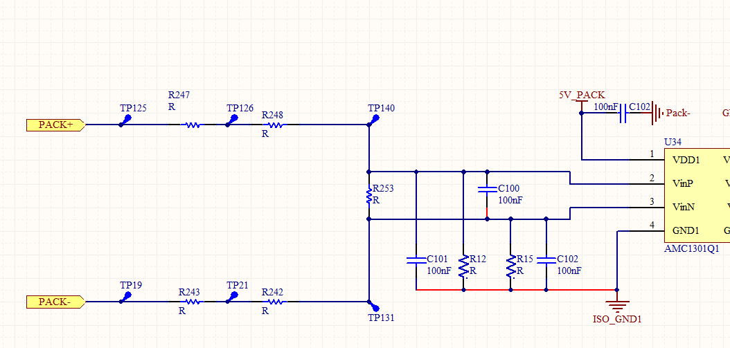
       the amc1301 SCH is shown below,PACK+  voltage about 500V,i  found that the output  signal  is not  equal to the theoretical calculation value,error is bigger。(R247+R248)=(R242+R243);how to set the R12 and R15,delet them is OK?

note that:PACK- is battery cathode,ISO_GND1 is amc1301 GND,There is no connection between them。

      if I set PACK- connect to ISO_GND1 ,i Worry about the gnd noise  influence the input  signal。