I want to make a device for medical purposes.
I need a PWM on the frequency of 100kHz currents within ± 0.05mA ~ 2mA with the ability to adjust it using a DAC.
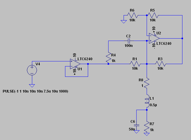
Electrodes are connected to the ear of the patient, I tried to create a skin model:
I have three schemes but they all work not as I would like.
I need to get the best possible signal shape without overshooting and ringing.
What can I change to get the best result? Maybe I should use other op-amp?
1)
2)
3)






