Hi team,
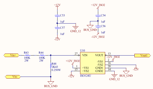
we are developing a DC/DC converter with switching frequencies between 100 and 200 kHz. We are measureing an output DC voltage at 650 to 800V with ISO124. This is the input scheme:
The ISO124 output is shown in the next oscilloscope capture in magenta with 700V constant DC input when the converter is switching around of 100-120 kHz.
Could you give us more information about the reason to appear the triangular wave? Could you give us any solution?
Thanks for all.
Diego
				
                          
