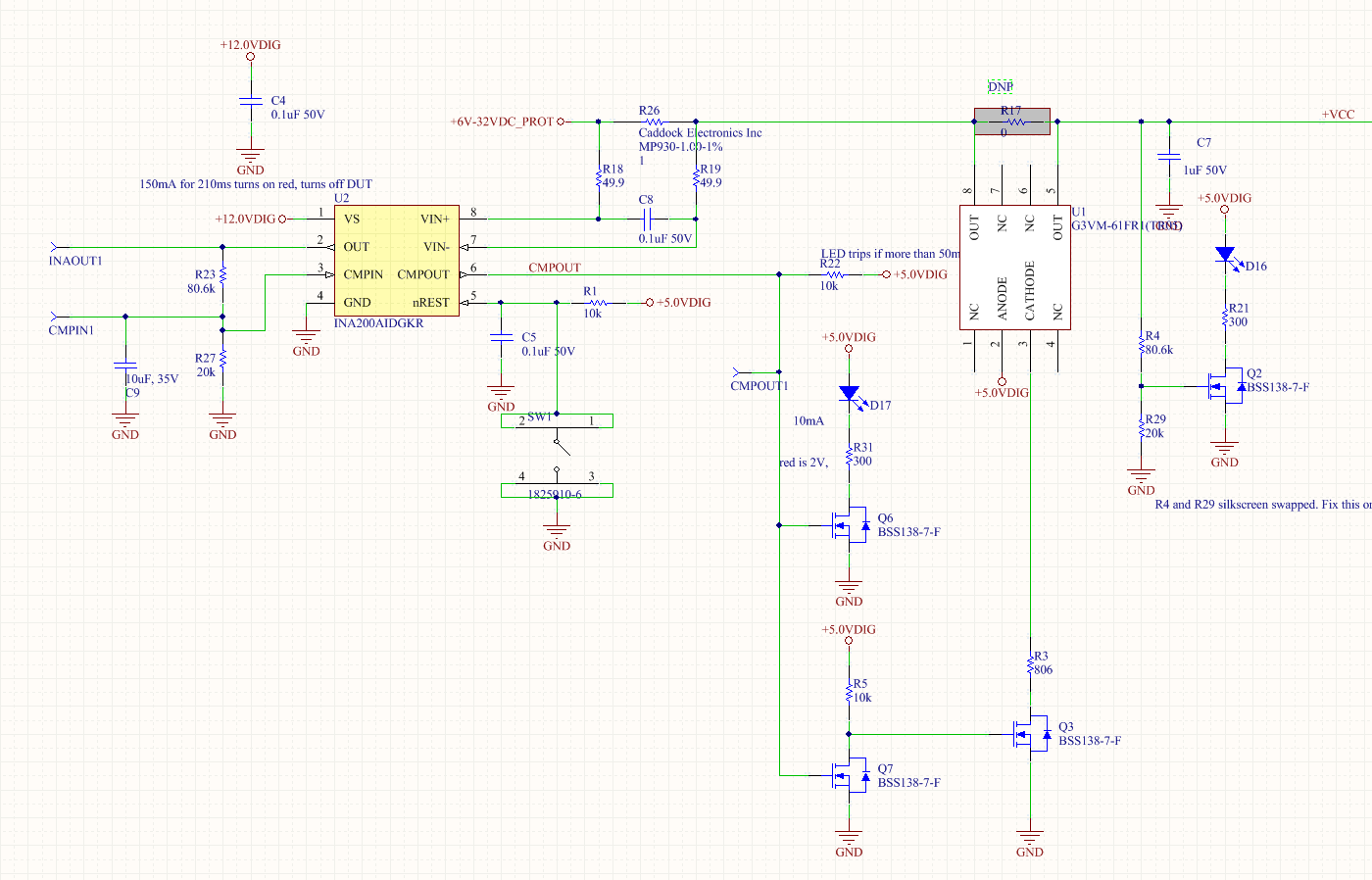
Regarding section 7.3.3 of datasheet:
What rise time is appropriate for a 5V reset?
The datasheet didn't specify, so I chose 1ms(seems wrong now). The CMPOUT pin floats at 2V on power up. Is this due to a bad rise time choice?
This thread has been locked.
If you have a related question, please click the "Ask a related question" button in the top right corner. The newly created question will be automatically linked to this question.
Regarding section 7.3.3 of datasheet:
What rise time is appropriate for a 5V reset?
The datasheet didn't specify, so I chose 1ms(seems wrong now). The CMPOUT pin floats at 2V on power up. Is this due to a bad rise time choice?
,
As Kai pointed out, your RC constants could be the culprit. Below I did some calculations based off of the values I see in your schematic and I chose arbitrary initial and final voltage values across your caps. Could you by chance verify with oscilloscope shots that you are getting similar rise times on your RESET, CMPOUT, CMPIN pins?
Hello Dave,
I ran some tests on my end to see if I could get any peculiar behavior on the CMPOUT pin. Below are the setups I used. Although they do not match your exact setup they may help guide you to what is happening with your device. For each of these I actually slowly dialed up the Vin voltage (0.1V increments to 12V over the course of 30 seconds). From that I found that for cases 2-4 the CMPOUT trails roughly 0.2V behind Vin. However for case 1, CMPOUT trailed Vin up to 1.1V and thereupon it dropped to about 65mV which then more slowly increased with Vin. Please let me know if you have any further questions or if you have made any progress in your debug.