This thread has been locked.

If you have a related question, please click the "Ask a related question" button in the top right corner. The newly created question will be automatically linked to this question.

XTR111: Mosfet heating problem

Part Number: XTR111


Hi,

I use XTR111.

It work great but when output up to 7~8 mA, mosfet is heating so much... When output 20mA, max heating... 

I try transistor BC807 and 2N2907

Mosfet ; BSP170, BSS84, BSH201...

The result is the same in all cases. 

Mosfet is heating :(

My input range 0 - 3.3V

RSET : 1.65K 

  • Hi Isac,

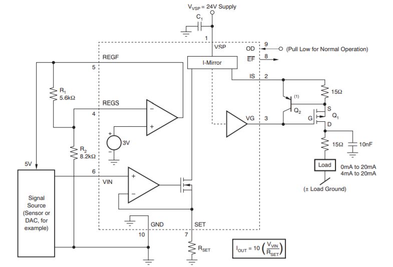
    Is there anything in your circuit that is failing? Let's take a look at the block diagram and do some quick calculations:

    Now let's assume your schematic matches this, and you have a 250 Ohm load. At 20mA, the voltage dropped in the loop will be equal to 20mA x (15 Ohm + 15 Ohm + 250 Ohm) = 5.6V. There's also a maximum of 2V dropped in the current mirror, so a total drop of 7.6V. The remaining voltage must drop across the MOSFET. If you are using a 24V supply then you are dropping 24V - 7.6V = 16.4V across the MOSFET. At 20mA this means the FET is dissipating 16.4V x .02A = 328mW. 

    If we take the BSP170 as an example it has a junction to ambient thermal resistance of ~70C/W. While there are other thermal resistances to account for, looking at this one alone we would expect the temperature to rise to 0.328W x 70C/W = 22.96C. If you are operating at an ambient temperature of 25C this means you could expect the junction to be at ~48C. 

    If you have a larger supply voltage or less resistance in your loop then you could expect the FET to dissipate even more power. So the MOSFET is definitely going to get hotter, and as long as you are not exceeding its maximum power dissipation capability then that's okay. If this is a concern then you may consider adding a heat sink.

  • Thank you so much for your reply…
    Yes, the scheme is the same.
    I have never measured the temperature.
    I do not know how hot it is.
    I will check again.

    Thank you again.

  • Isac

    We haven't heard back from you so we assume this answered your question. If not, post another reply below, or create a new thread if this one has timed out.

    Thanks
    Dennis