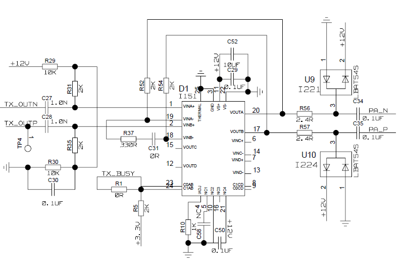
Is there any offset in the input port of THS6212 chip D1IN+ D2IN+?We want to eliminate the external bias resistance and bias voltage capacitance, thank you!
This thread has been locked.
If you have a related question, please click the "Ask a related question" button in the top right corner. The newly created question will be automatically linked to this question.
Is there any offset in the input port of THS6212 chip D1IN+ D2IN+?We want to eliminate the external bias resistance and bias voltage capacitance, thank you!
Hi Wang,
Yes. Any op-amp will have some type of DC offset at the input. Please refer to section 7.3.5 in the THS6212 datasheet for further details on calculating the output offset.
Best Regards,
Rohit